Instance Verification Kit (IVK)
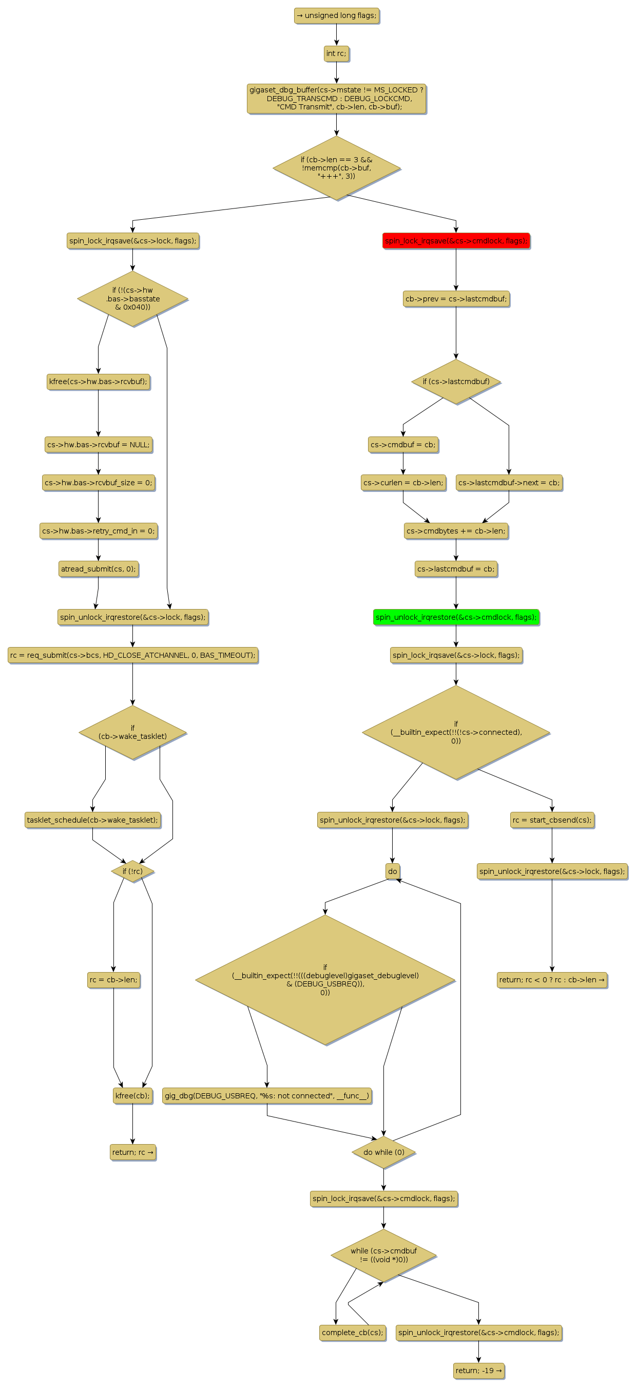
spin lock @ [55615+39+/linux-3.19-rc1/drivers/isdn/gigaset/bas-gigaset.c]
Instance Signature: cmdlock
|
The Matching Pair Graph:
|
|
Function Name
|
Control Flow Graph (CFG)
|
Events Flow Graph (EFG)
|
Source Correspondence
|
|
gigaset_write_cmd
|
|
|
[54130+17+/linux-3.19-rc1/drivers/isdn/gigaset/bas-gigaset.c]
|